Who We Are

PT. RANIA BINA UTAMA is a company involved in the construction field as a General Contractor. The establishment of this company is our response to opportunities in the construction sector.

Equipped with years of experience in the field of Contractor, Project Management and Estimators from our own team, including experienced human resources management, we are committed to provide the best service to bring a high quality project to reality on time.

PT. RANIA BINA UTAMA provides earth works, site infrastructure works, civil & architecture works, interior works, steel construction, MEEP works, wooden houses construction, building maintenance including design and build.

Value

To achieve our mission by operating our corporate values “ with RANIA we achieve BINA”.

Responsible

Active

Negotiable

Innovative

Accountable

Build

Improve

Networking

Accelerate

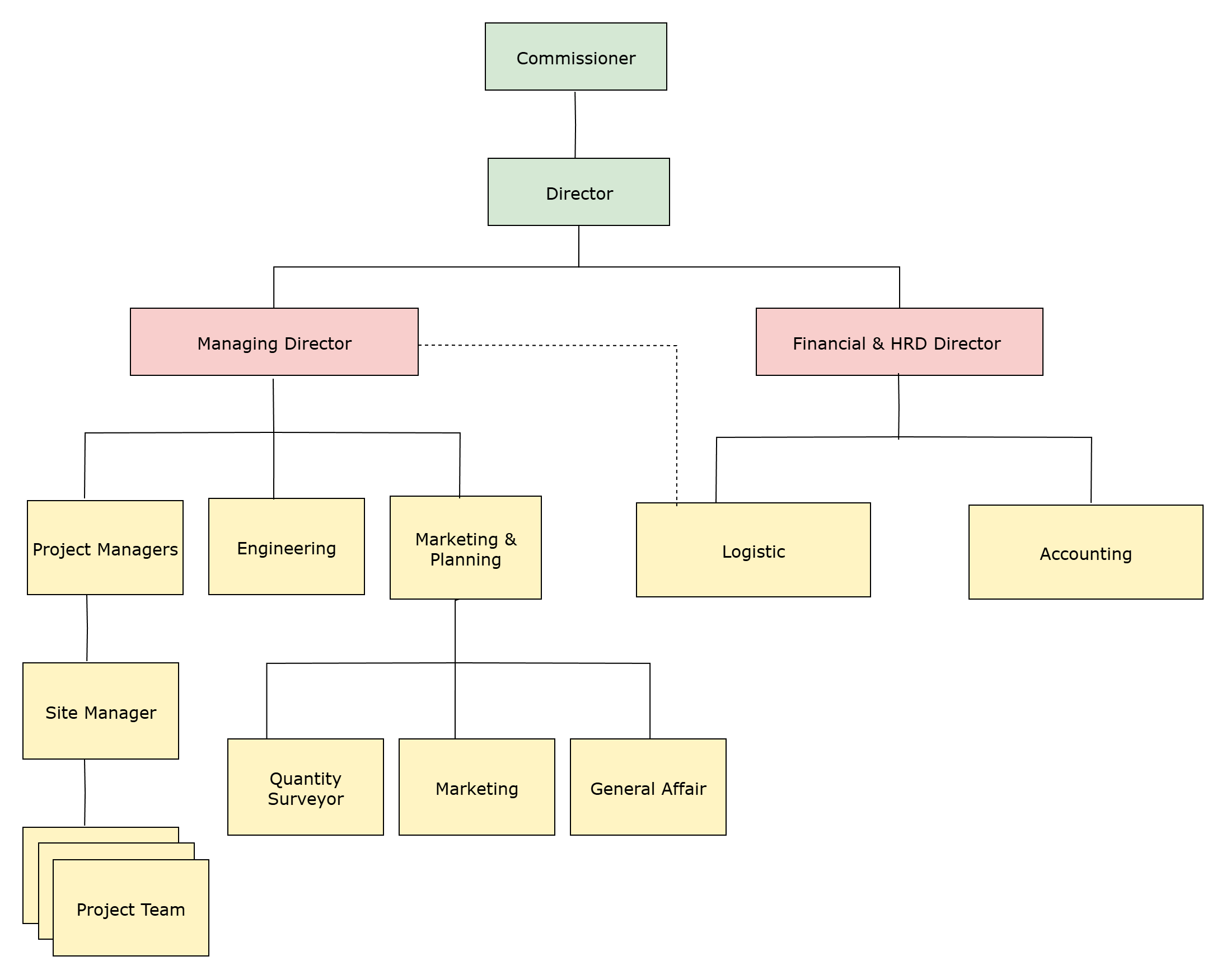
Organization Management